为助力高校、科研机构应对AI领域科研创新、人才培养和技术合作所面临的算力资源不足等挑战,中国人工智能学会与华为技术有限公司联合推出“中国人工智能学会-华为AI算力加速计划”。
该计划以昇腾云服务为算力基础,联动华为AI百校计划,为高校、科研机构AI领域的科研创新提供算力支持,助力科研团队加速技术突破,旨在促进产学研结合,助力AI领域的科研创新、人才培养和技术合作,共建AI繁荣生态。
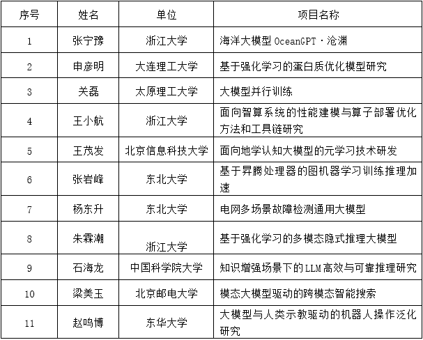
经学术和产业专家联袂评审,第一批共有11个项目入选。现将中国人工智能学会-华为AI算力加速计划第一批入选名单进行公示(见附表)。
学会联系人:刘艳娜
联系电话:010-82158821
邮箱:liuyanna@caai.cn
附表:
中国人工智能学会-华为AI算力加速计划第一批入选名单
