随着2023全球人工智能技术创新大赛的算法挑战赛和硬件挑战赛决赛分别于6月9日和6月10日在杭州未来科技城梦想小镇互联网村和国际会议中心成功举办,本届全球人工智能技术创新大赛正式于这一荷风送香的六月落下帷幕。
本次大赛由中国人工智能学会和杭州市人民政府共同主办,杭州市委人才办、杭州市科技局、杭州市余杭区人民政府承办,浙江杭州未来科技城(海创园)管委会执行,北京钢铁侠科技有限公司协办。
当前,全球科技创新高地竞争日趋激烈,人工智能作为新一轮科技变革重要引擎,将成为未来核心竞争力,成为重塑全球要素资源、重塑全球经济结构、改变全球竞争格局的关键力量。本大赛的召开不仅促进了业界的学术交流、推动了人工智能技术的发展,更吹响了建设创新型国家、建设世界科技强国的号角,也为走出一条中国特色自主创新道路提供了源源不断的科创人才储备力量。
本届大赛面向全球开放,分为算法挑战赛与硬件挑战赛两大类。自今年初大赛的“英雄招募令”发布至今,大赛已经吸引了1000多支队伍,2000余位选手参赛,他们来自海内外各大高校,包括清华大学、北京大学、香港大学、新加坡国立大学等。来自全球各地的顶尖选手们云集杭城,在赛场上碰撞出激情四射的创意之火,也为人们展示了人工智能领域的诸多可能。
一、算法挑战赛:引才留才,共铸辉煌
6月9日,2023全球人工智能技术创新大赛-算法挑战赛决赛在杭州未来科技城梦想小镇互联网村成功举办。决赛全程通过网络进行直播,线上观看人数累计超过24万人次。
中国人工智能学会(CAAI)副理事长孙富春先生,杭州未来科技城人才和金融服务中心主任冯敏敏女士分别作了开幕致辞,指出要“‘以赛促学’、‘以赛赋能’”、“聚天下英才,打造人才‘蓄水池’”。余杭区委组织部人才办专职副主任姚芳燕女士介绍了余杭区经济发展、人才引进等情况。
今年的算法挑战赛聚焦人工智能领域的前沿热点,设立了“影像学NLP——医学影像诊断报告生成”、“GigaRendering——基于十亿像素稀疏图像的新视角渲染”两条赛道。经过3个多月初复赛的激烈角逐,各有6支队伍进入到了决赛。决赛选手们依次进行了路演,从整体方案、落地应用、创新思路等方面对各自项目进行介绍。在后续答辩环节中,面对现场评委们的犀利提问,选手们以其自信沉着、逻辑严密回答,赢得了阵阵掌声。
12支队伍答辩结束后,大赛现场还邀请了赛题相关领域的评委老师,从创新性、技术领先性、商业前景和社会价值等多个维度对参赛项目进行了点评。清华大学信息科学与技术国家研究中心副研究员郭雨晨老师和清华大学信息国家研究中心助理研究员王玉旺老师分别对赛道一和赛道二选手们的答辩进行了深入的点评,既肯定了选手们的成绩,也鼓励他们向具有更高难度的领域发起挑战。
在赛事举办期间,赛事组委会积极响应杭州“青春潮创季”青年人才创新创业系列活动,于大赛现场设立未来科技城科技企业线下招聘点,提供算法和硬件类的工作岗位。赛企线下联动,“助燃”杭州引才“火力”。
大赛颁奖仪式特别邀请到了未来科技城党工委副书记、管委会副主任沈友忠先生和刘强老师作为特邀嘉宾为赛道一选手颁发二等奖。区组织部常务副部长、区公务员局局长,区委人才办常务副主任洪建良先生和中国人工智能学会副秘书长何雯女士作为特邀嘉宾为赛道二选手颁发二等奖,王玉旺老师为选手颁发突破奖。两条赛道的一等奖队伍则于次日举行的2023全球人工技术大会现场公布并颁发奖项。
算法挑战赛获奖名单公示



二、 硬件挑战赛:创新模式,完美收官
6月10日,2023全球人工智能技术创新大赛-硬件挑战赛在杭州未来科技城国际会议中心成功举办。
大赛开幕式上,中国人工智能学会副理事长、中科院自动化所副所长/研究员、IAPR/IEEE/CAA/CAAI Fellow刘成林老师发表开幕辞表示,建设人工智能强国是一场新的征程,人工智能的发展需要持之以恒。余杭区科技局党组书记、局长周坚先生发表致词并指出,硬件技术作为人工智能的重要支撑,是决定着人工智能应用能否真正落地的关键。杭州市委人才办副主任尹凡女士进行了“才应城聚,城由才兴”的主题推介,欢迎各个领域的广大人才来杭就业、创业。北京钢铁侠科技有限公司董事长张锐先生在致辞中表示自己作为曾经赛场上的参赛者,衷心祝愿各位参赛队员能借助大赛平台展示出自己的特长。大赛开幕式最后环节由吉林省人工智能学会秘书长、吉林大学通信工程学院机器人工程专业实验室主任康冰老师作为裁判长进行宣誓。
本次硬件挑战赛组委会结合当前行业趋势和应用现状,共设置助老服务机器人、深度学习智能车以及无人驾驶对抗三个赛道。同样旨在鼓励相关研究人员和从业者探索加快适老化应用落地的新途径,通过在赛事中酝酿科技灵感,打造引领未来出行的创新工厂,并进一步探索人工智能技术在无人驾驶领域的落地与应用,在多元互动中拓展数智交流新渠道。
决赛现场,选手们认真专注、沉着冷静,队员之间合理分工、默契合作。各参赛队伍全身心投入到智能车、机器人的调试、验证和技术更新工作中,共同研究比赛规则,制定技术路线,贡献出了一场场精彩的比赛。
经过一整天的激烈比拼,在6月10日晚的颁奖仪式上,康冰裁判长和四川朝东航空地面服务集团有限公司董事长、四川绵阳高级技工学校崇州校区执行校长徐小东先生作为特邀嘉宾为选手颁发创新创意奖。未来科技城人才和金融服务中心副主任王晓晟先生、中国人工智能学会副秘书长徐枫老师和北京钢铁侠科技有限公司张锐董事长则作为特邀嘉宾分别为选手颁发冠军、亚军和季军。
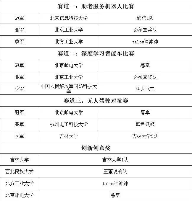
硬件挑战赛获奖名单公示


至此,历经三个月,2023全球人工智能技术创新大赛终于圆满落下帷幕。未来,中国人工智能学会将继续组织相关赛事,通过搭建人工智能人才、技术交流平台,促进国内人工智能企业、研究机构等合作,加速人工智能的技术发展与应用创新,推动构建中国人工智能产业新的生态圈。