Public Announcement of Selected Projects in the 2023 CAAI Teaching Achievement Incentive Plan
In order to implement the strategy of rejuvenating the country through science and education, deepen the reform of intelligent education and teaching, improve the quality of talent training, promote the development of artificial intelligence education in China, enhance the level of intelligent education in China, and promote the construction of scientific and technological talents, the CAAI has carried out the recommendation and selection of the 2023 CAAI teaching achievement incentive plan. After three rounds of review, the information of the selected projects in the 2023 CAAI teaching achievement incentive Plan is now publicized (see the attached table for the list).
From the date of this announcement until five working days later (January 25 to January 31), any unit or individual with objections to the review results may submit written objections to the CAAI office, and need to provide accurate relevant materials. Anonymous objections and objections raised after the public notice period will not be accepted.
Address: Room 305, Block B, Xueyan Building, 33 Shuangqing Road, Haidian District, Beijing
Contact: Mr. Chen
Contact number: 010-82686687
Email:jiangli@caai.cn
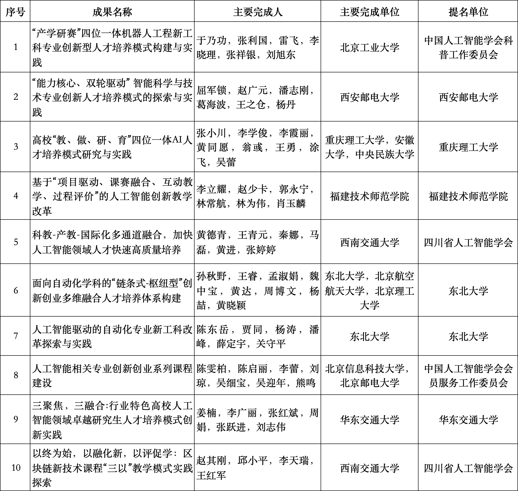
2023 CAAI teaching results incentive Program Category I results selected project list
(Sort by achievement name)

