The 2nd AI+ Innovation and Entrepreneurship Summit and Award Ceremony hold in Nanjing, November 24. This activity was organized by Chinese Association for Artificial Intelligence (CAAI), co-organized by Jiangsu eco-technology economic development zone management committee and China-Singapore Nanjing eco-technology development co., LTD.

Focusing on the innovation theme helps the entrepreneurship ecology
Summit focus on artificial intelligence issues, innovative undertaking power nanjing innovation city construction, through speech and roundtable dialogue communication activity, show the creative achievement of artificial intelligence, artificial intelligence in urban health, wisdom, information and communication, the application in the field of direction and business model, promote industrial cooperation, in order to further promote innovation of artificial intelligence in ecological construction and nanjing to build artificial intelligence industry landmark contribution wisdom, pooling resources.
Cao Shu, Chairman of the Political Consultative Conference of the Jianye District of Nanjing, Jiang Ping, Member of the Party Committee and Deputy Director of the Nanjing Public Security Bureau, Director of the CAAI Commission on Uncertainty and Artificial Intelligence, Academician of the International Nuclear Energy Academy, Professor of Tsinghua University, Deputy Secretary of the former Party Group of the Chinese Science Association Zhang Qin, Chairman and CAAI Fellow, attended the summit and delivered a speech. CAAI Deputy Supervisor, Executive Deputy Dean and Professor of Tsinghua University Intelligent Computing Research Institute, CAAI Fellow Ma Shaoping presided over the opening ceremony and awards ceremony of the summit, Director of CAAI Intelligent Driving Committee, Dean of School of Transportation Science and Engineering, Beijing University of Aeronautics and Astronautics , Professor Deng Weiwen served as the host of the summit.

Summit

Speeches by Chairman Cao Shu (left), Deputy Director Jiang Ping (middle), Academician Zhang Qin (right)

Prof. Ma Shaoping (left) and Prof. Deng Weiwen (right)
The results of the competition for rising innovation power are emerging
The award ceremony was held at the opening ceremony of the second China "AI+" innovation and entrepreneurship competition in 2019.
The winning team in the final of this competition is the new force of intelligent science and technology in China. The winning project contains the passion and dream of innovation, which sets an example for creating an atmosphere of intelligent science and technology innovation and entrepreneurship and encouraging more young talents to participate in innovation and entrepreneurship.

Winners of the Best Awards

Winners of the First Awards

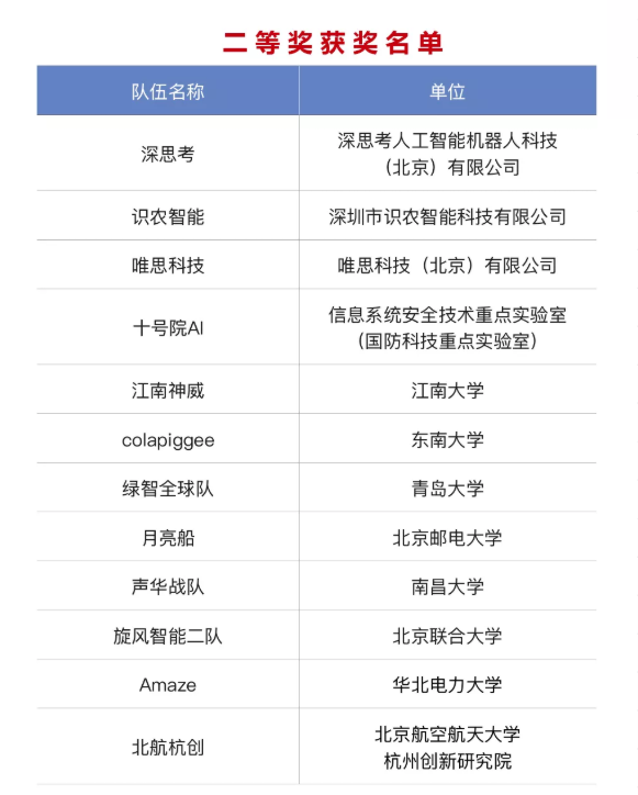
Winners of the Second Awards

Winners of the Third Awards

Winners of the Best Organizers



With the successful conclusion of the National Finals of the 2nd China AI + Innovation and Entrepreneurship Competition in 2019, the influence and results of the competition have reached a new level.
Contestants from all walks of life give full play to their talents, and a number of innovation and entrepreneurship projects are favored by on-site judges, investors and science and technology parks.
Talking innovation and entrepreneurship jointly, sharing achievements together
Focusing on the theme of artificial intelligence innovation and entrepreneurship, the summit set up two sessions: keynote speech and roundtable dialogue, inviting eight experts from academia and industry to share and discuss.
Zhang Qin, Director of CAAI Commission on Uncertainty Artificial Intelligence, Academician of the International Nuclear Energy Academy, Professor of Tsinghua University, Former Deputy Secretary and Vice Chairman of the Chinese Association of Science and Technology, and CAAI Fellow,he explained the research results of "Smart Healthcare Promotes Diagnose and Treatment" Chairman of the Board, Professor of Peking University and CAAI Fellow Liu Hong shared "Thoughts on Innovation and Entrepreneurship in the Field of Artificial Intelligence"; Mu Hong, Vice President of 360 Group, gave a speech entitled "Data Intelligence, Making Cities Safer".

Academician Zhang Qin giving a speech

Professor Liu Hong giving a speech

Vice President Mu Hong giving a speech
In the roundtable dialogue on "Artificial Intelligence Technology, Applications and Entrepreneurship", Dong Zhenjiang, Chief Scientist of Gaoxin Technology Group Co., Ltd. and Dean of the Central Academy of Sciences, acted as the host and executive director of the open-source ecological development of Huawei's network artificial intelligence engine, and Fu Xianyu, chairman of the LFAI outreach committee. , Tu Yaofeng, Deputy Dean and Researcher of ZTE Research Institute, Dai Xinyu, Deputy Dean and Professor of School of Artificial Intelligence, Nanjing University, Li Huakang, General Manager of Suzhou Pavis Information Technology Co., Ltd., Founder of Transwarp Science and Technology (Shanghai) Co., Ltd. People and CEO Sun Yuanhao and other guests had a full discussion on the direction of artificial intelligence technology innovation and industry application trends.

Round table guests
The competition boosts usefulness, the summit promotes construction
Through the second China AI+ innovation and entrepreneurship summit, participants deeply appreciated the charm of innovation and entrepreneurship and the power of industrial cooperation, and also felt the determination of nanjing to build an AI industrial highland.
We believed that with the joint efforts of all walks of life and the rising of young forces, China's artificial intelligence industry will achieve greater achievements.

Group photo of representatives of participants, judges and guests.