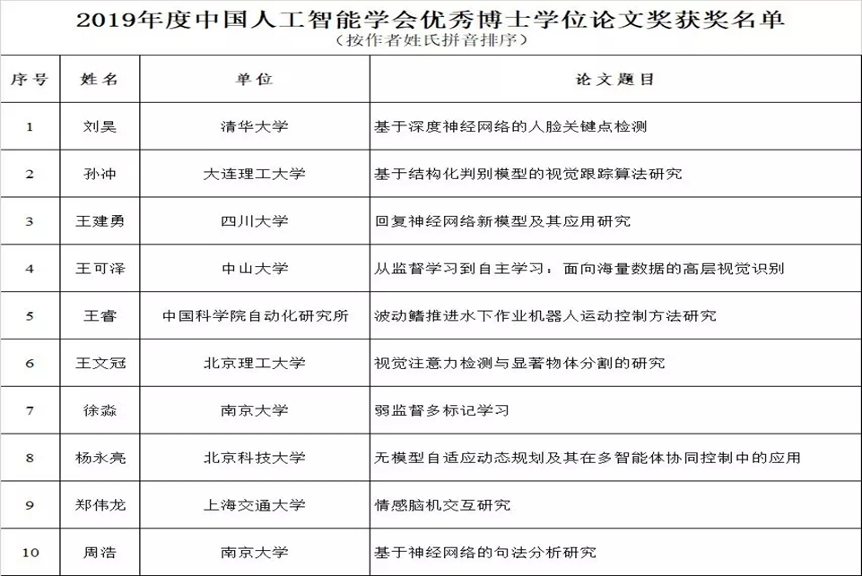
According to the CAAI Regulations on the Selection of Excellent Doctorial Dissertations, we organized nine domestic well-known experts in the field of artificial intelligence and set up a review committee and elected Li Deyi, President of CAAI, as chairman of the review committee. After serious review and three rounds of voting, the committee finally made an award list which includes 10 excellent doctoral theses and 5 excellent doctoral theses nomination.
After public announcement period, the selection result of excellent doctoral theses of CAAI in 2019 is now officially announced.

